• Контраст
  • Текст
  • Пересчет
  • Масштабирование контента 100%
  • Aa Размер текста 100%
  • Высота линии 100%
  • Интервал между буквами 100%

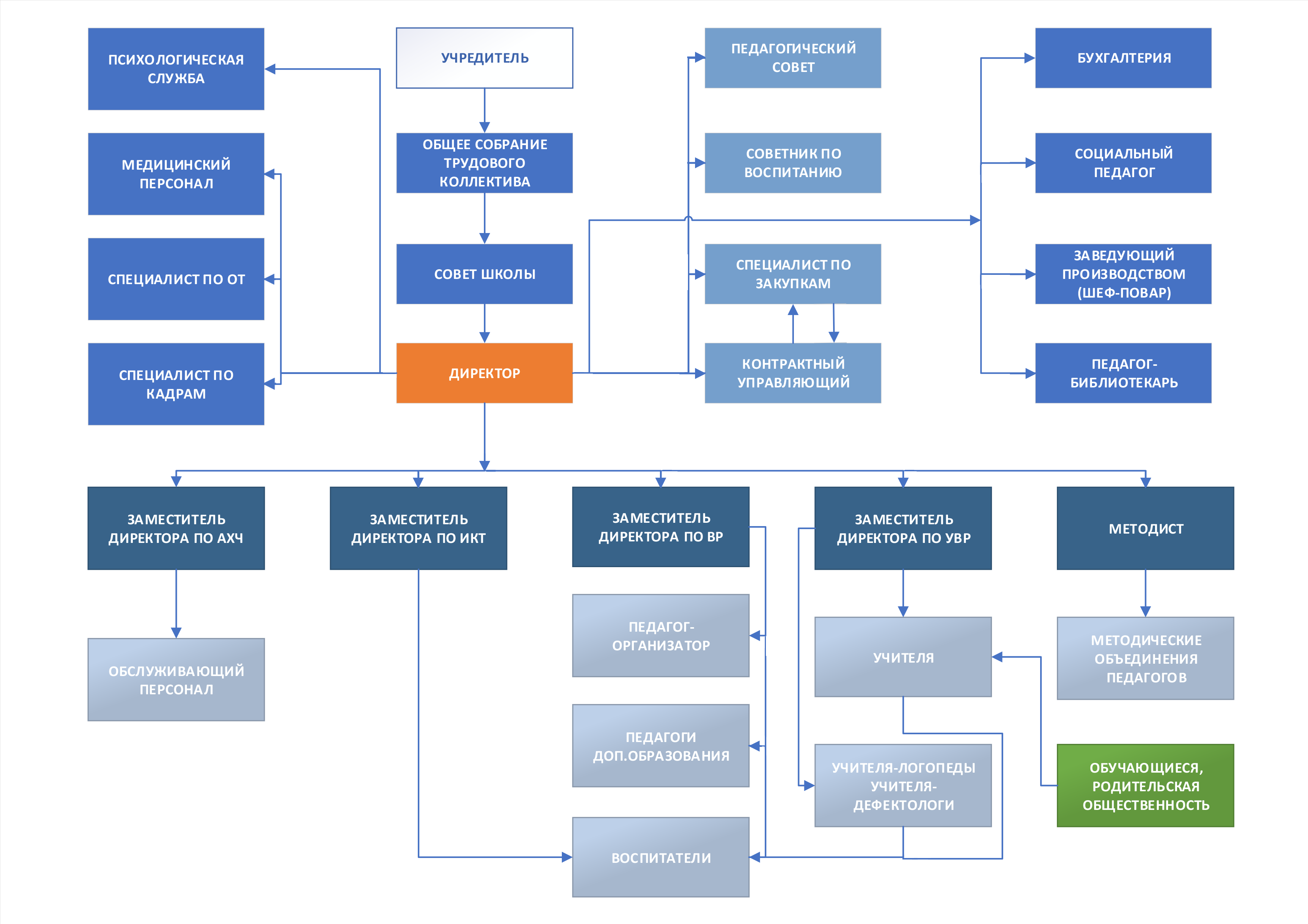
Структура

и органы управления образовательной организацией
  • ГБОУ школа-интернат № 115 представительств и филиалов не имеет

    Коллегиальными органами управления Учреждения являются
    • Общее собрание трудового коллектива
    • Педагогический совет

    Управление Учреждением осуществляется в соответствии с законодательством Российской Федерации и Самарской области, настоящим Уставом и на основе сочетания принципов единоначалия и коллегиальности.

    Единоличным исполнительным органом Учреждения является директор, который осуществляет текущее руководство деятельностью Учреждения.

    Руководство

    Санников Сергей Вячеславович

    Директор

    8 (846) 995-14-80

    Franciszek Tomaszewsky

    Дрягина Юлия Викторовна

    Заместитель директора по ВР

    8 (846) 995-14-80

    Faustyna Krajewsky

    Лопоухова И.Н.

    Главный бухгалтер

    8 (846) 995-14-80

    Faustyna Krajewsky

    Ткаченко Л.С.

    Заместитель директора по УВР

    8 (846) 995-14-80

    Faustyna Krajewsky

    Чернова Т.В.

    Заместитель директора по ИКТ

    8 (846) 995-14-80

    Faustyna Krajewsky

    Шадиев Ш.М.

    Заведующий по АХЧ

    8 (846) 995-14-80